-
Diabetes in pregnancy (DiP) is associated with an increased risk of miscarriage, congenital malformations and perinatal mortality for both the mother and baby. This increased risk is strongly associated with glycaemic control so it is important for women with diabetes to have pre-conceptual counselling and care in preparing for their pregnancies and optimising glycaemic control before conception.
-
Pre-conceptual care of women with diabetes
-
Ideally continue contraception until HbA1c < 48 mmol/mol or individualised target is met
-
Start folic acid 5 mg daily and iodine 150 mcg daily
-
Stop teratogenic medications e.g. statins, and ACE inhibitors/angiotensin receptor blockers
-
NB: if existing diabetic renal disease discuss the timing of stopping the ACE i/ARB (e.g. in the 2nd trimester) with specialist DiP and obstetric services
-
Early pregnancy care of pregnant women with pre-gestational diabetes
-
Refer to specialist DiP team and obstetric service as soon as pregnancy is confirmed
-
If not already occurred, start folic acid and iodine, and stop teratogenic medications as outlined in pre-conceptual care
-
Monitor blood glucose levels (BGLs) pre-meals + either 1 or 2 hours post meals
-
BGLs are the best targets for glycaemic control in pregnancy as HbA1c often becomes unreliable due to increased red cell turnover The BGL targets are:
-
Pre-meal BGL < 5 mmol/L (need to balance against risks of hypoglycaemia)
-
1 hour post-meal BGL < 7.4 mmol/L
-
2 hour post-meal BGL < 6.7 mmol/L
-
NB: Metformin and insulin are the only currently recommended therapies for DiP (there is no safety data for SGLT2 inhibitors or GLP1 receptor agonists)
-
Discuss healthy weight gain during pregnancy
-
Consider aspirin 100 mg daily for prevention of preeclampsia if < 20 weeks gestation
-
Consider calcium supplementation for prevention of preeclampsia if low calcium diet
-
Consider vitamin D supplementation in dark skinned women
-
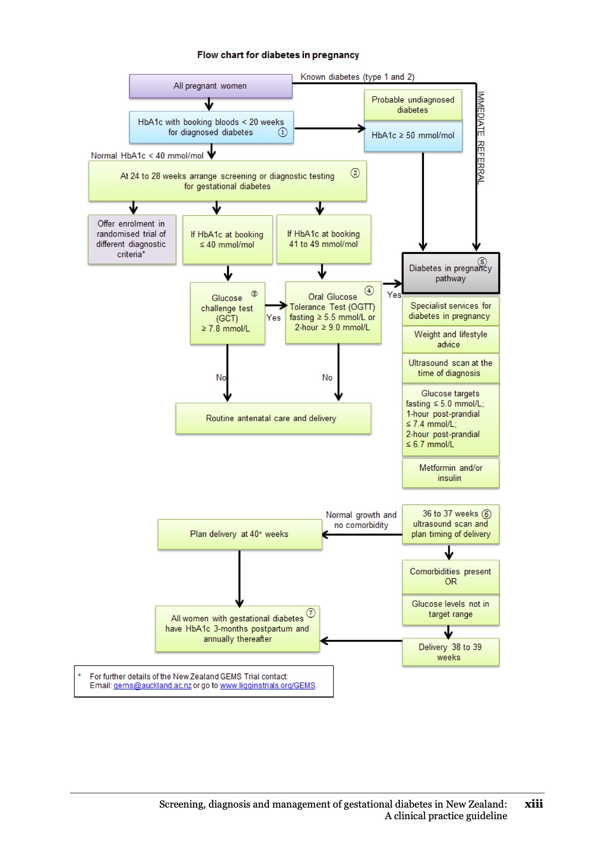
Screening of pregnant women for diabetes
-
All pregnant women without known diabetes should have an HbA1c performed < 20 weeks gestation to detect any undiagnosed pre-gestational diabetes or prediabetes
-
HbA1c ≥ 50 mmol/mol – refer to specialist DiP team and obstetric service and treat as pre-gestational diabetes as above
-
HbA1c 41 – 49 mmol/mol – refer to specialist DiP team and obstetric service (DHB dependent)
-
HbA1c ≤ 40 mmol/mol – screen between 24 – 28 weeks gestation as per below
-
All pregnant women without diabetes should have either a 50 g glucose challenge test (if booking HbA1c ≤ 40 mmol/mol ) or a 75 g glucose tolerance test (if booking HbA1c 41 -49 mmol/mol) between 24-28 weeks gestation to determine whether they have gestational diabetes (GDM) as per guidelines
-
Glucose challenge test results
-
BGL ≥ 11.1 mmol/L – refer to specialist DiP team and obstetric service
-
BGL 7.8 – 11 mmol/L – proceed to 75 g GTT as soon as possible
-
BGL ≤ 7.7 mmol/L – no further screening for GDM is required unless clinically warranted
-
Glucose tolerance test results
-
Fasting BGL ≥ 5.5 mmol/L and/or 2 hour BGL ≥ 9 mmol/L – refer to specialist DiP team and obstetrics service
-
Fasting BGL ≤ 5.4 mmol/L and 2 hour BGL ≤ 8.9 mmol/L - no further screening for GDM is required unless clinically warranted
-
Women who have had GDM have up to a 50% risk of developing type 2 diabetes within 5 years postpartum. Consequently, women who have had GDM should have an HbA1c measured 3 months post-delivery and then annually to ensure they have not developed type 2 diabetes. As per prediabetes, these women should also be offered lifestyle management advice +/- metformin to lose weight to 90% of their pre-pregnancy weight and to reduce their likelihood of developing T2D.